Instance Verification Kit (IVK)
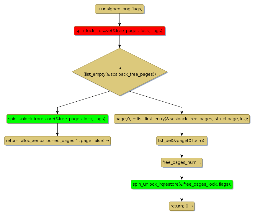
spin lock @ [6898+43+/linux-3.19-rc1/drivers/xen/xen-scsiback.c]
Instance Signature: free_pages_lock
|
The Matching Pair Graph:
|
|
Function Name
|
Control Flow Graph (CFG)
|
Events Flow Graph (EFG)
|
Source Correspondence
|
|
get_free_page
|
|
|
[6838+13+/linux-3.19-rc1/drivers/xen/xen-scsiback.c]
|